.png)
美国国务院近期发布了一项重大政策,彻底改变了全球签证申请者的面谈安排方式,终结了长期存在的“择馆购物”(forum shopping)现象。从今年秋季起,无论是移民签证(Immigrant Visa)还是非移民签证(Nonimmigrant Visa)申请人,都必须在其居住国或国籍国完成签证面谈。换句话说,以往可以飞往邻国、选择等待时间更短或审理较宽松的领事馆进行面谈的做法,将不再被允许。
对于计划赴美工作、留学、探亲或移民的申请人而言,了解这项新政策至关重要,这将直接影响您的面谈地点、等待时间以及签证策略。
一、移民签证(IV)申请人
自 2025 年 11 月 1 日起,所有移民签证申请人——包括亲属移民(IR/CR)及职业移民(EB)类别——必须在其居住国完成面谈;如申请人提出请求,也可选择在其国籍国面谈。已安排的面谈一般不会被取消,但任何新的转馆申请,必须通过国家签证中心(National Visa Center,简称 NVC)提出,而非直接联系领馆。
二、非移民签证(NIV)申请人
自 2025 年 10 月 9 日起,所有非移民签证申请人——包括B 类访问签证、F 类学生签证及H 类工作签证——必须仅在其国籍国或居住国的美国使领馆预约面谈。
三、有限的例外情形
只有在极少数人道主义、紧急医疗或外交政策情况下,国务院才可能批准申请人在其他国家进行面谈。此类例外须经 NVC 审核。此外,A、G、C-2、C-3、NATO 等外交及国际组织签证不受该政策限制。
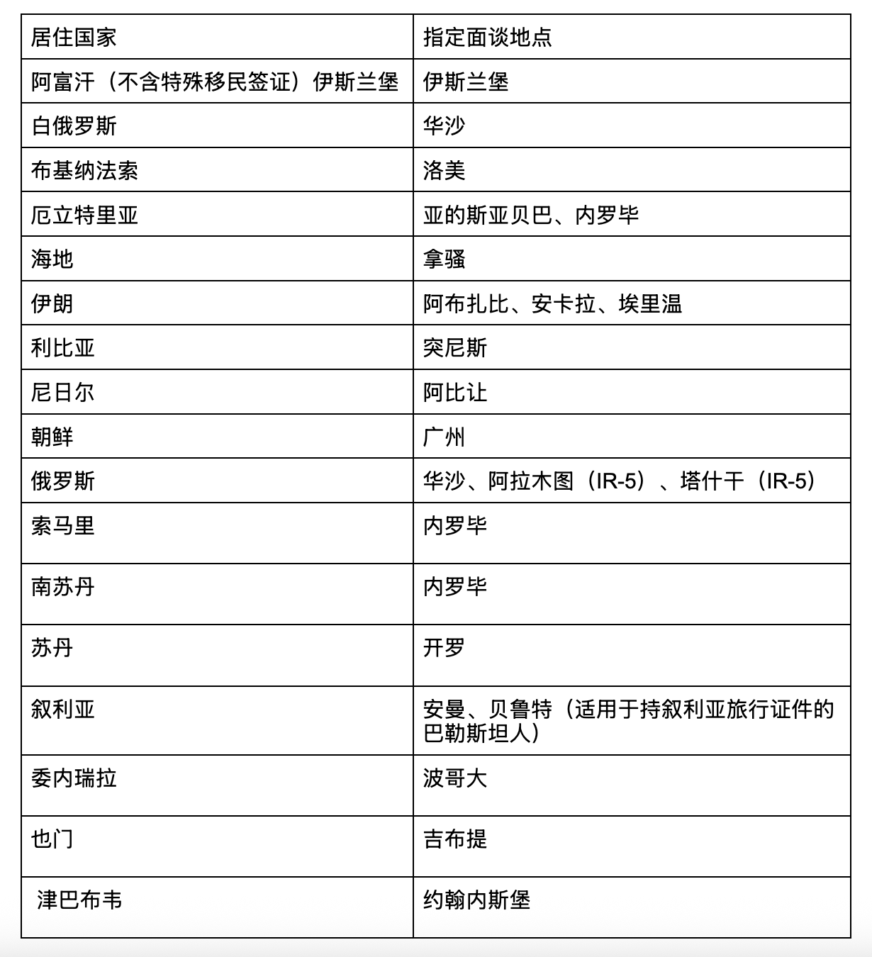
对于部分无法正常开展签证业务的国家,美国国务院指定了区域性领馆负责处理相关案件。
(一)移民签证指定面谈地点(自 2025 年 11 月 1 日起生效)

(二)非移民签证指定面谈地点(自 2025 年 10 月 9 日起生效)

这一政策标志着美国签证审理进入更严格的地域管控时代,申请人应注意以下三大影响:
1. “居住地”标准的新要求
签证申请人现在必须证明其申请地点要么是其国籍所属国,要么是其实际居住地。
• 风险提示: 如果您居住在与国籍不同的国家,并计划在该国完成签证面谈,您应当准备好能够证明居住情况的文件,例如租赁合同、水电账单或当地雇佣证明等。
2. 指定领馆将出现严重积压
来自受限国家的申请人将被集中分流至少数指定领馆。
3. 面谈地点不再可自由选择
案件将根据申请人的居住地自动分配,申请人无法再自由选择更快或更便利的面谈地点。这一更为严格固定的制度,对那些过去依靠替代性领馆地点以缩短等待时间或简化流程的申请人影响尤为显著。
在这一新政策下,想要顺利通过签证流程,关键在于提前准备与策略性地管理案件:
在 李想律师事务所(Law Offices of Sabrina Li, P.C.),我们拥有丰富的经验,长期为客户提供应对复杂领事程序挑战的专业指导。如果您认为这项政策可能会影响您的案件,或不确定您的签证面谈将在哪个领馆进行,欢迎尽快与我们联系。我们将为您提供全面评估与个性化方案,助您安全、高效地实现赴美目标。
我们的律师拥有多样的移民经验,对各种移民法律、政策和规定之间的复杂相互关系有深入的理解,确保提供准确而全面的指导。我们提供全方位的移民服务,涵盖您案件的所有方面,同时发现潜在的机遇和挑战。
我们为每位客户提供量身定制的方案,确保您得到个性化关注和为您独特情况量身定制的策略。我们会根据您的需求或情况调整策略,确保您在移民过程的不同阶段之间实现无缝过渡。
我们的团队由移民和第一代美国专业人士组成,还有来自不同文化背景的人。我们中的许多人对移民过程中面临的挑战有第一手的了解。这使我们能够提供基于真实理解的指导和支持。